人工运维系统实在太麻烦,求推荐全面、高效的网络安全防护类服务?

01 运维服务目标

运行维护服务包括,信息系统相关的主机及网络设备、操作系统、数据库和存储设备及其他信息系统的运行维护与安全防范服务,保证用户现有的信息系统的正常运行,降低整体管理成本,提高网络信息系统的整体服务水平。

同时根据日常维护的数据和记录,提供用户信息系统的整体建设规划和建议,更好的为用户的信息化发展提供有力的保障。

用户信息系统的组成主要可分为两类:

硬件设备和软件系统。硬件设备包括网络设备、安全设备、主机设备、存储设备等;

软件设备可分为操作系统软件、典型应用软件(如:数据库软件、中间件软件等)、业务应用软件等。

通过运行维护服务的有效管理来提升用户信息系统的服务效率,协调各业务应用系统的内部运作,改善网络信息系统部门与业务部门的沟通,提高服务质量。

结合用户现有的环境、组织结构、IT资源和管理流程的特点,从流程、人员和技术三方面来规划用户的网络信息系统的结构。将用户的运行目标、业务需求与IT服务的相协调一致。

信息系统服务的目标是,对用户现有的信息系统基础资源进行监控和管理,及时掌握网络信息系统资源现状和配置信息,反映信息系统资源的可用性情况和健康状况,创建一个可知可控的IT环境,从而保证用户信息系统的各类业务应用系统的可靠、高效、持续、安全运行。

服务项目范围覆盖的信息系统资源以下方面的关键状态及参数指标:

运行状态、故障情况。

02 信息资产统计

此项服务为基本服务,帮助我们对用户现有的信息资产情况进行了解,更好的提供系统的运行维护服务。

服务内容包括:

硬件设备型号、数量、版本等信息统计记录

软件产品型号、版本和补丁等信息统计记录

网络结构、网络路由、网络IP地址统计记录

综合布线系统结构图的绘制

其它附属设备的统计记录

硬件设备清单统计

03 网络、安全系统运维服务

网络的连通性、网络的性能、网络的监控管理三个方面实现对网络系统的运维管理。

网络、安全系统基本服务内容:

人工运维系统实在太麻烦,求推荐全面、高效的网络安全防护类服务?

人工运维系统实在太麻烦,求推荐全面、高效的网络安全防护类服务?

人工运维系统实在太麻烦,求推荐全面、高效的网络安全防护类服务?

(1)用户现场技术人员值守

根据用户的需求提供长期的用户现场技术人员值守服务,保证网络的实时连通和可用,保障接入交换机、汇聚交换机和核心交换机的正常运转。

现场值守的技术人员每天记录网络交换机的端口是否可以正常使用,网络的转发和路由是否正常进行,交换机的性能检测,进行整体网络性能评估,针对网络的利用率进行优化并提出网络扩容和优化的建议。

现场值守人员还进行安全设备的日常运行状态的监控,对各种安全设备的日志检查,对重点事件进行记录,对安全事件的产生原因进行判断和解决,及时发现问题,防患于未然。

同时能够对设备的运行数据进行记录,形成报表进行统计分析,便于进行网络系统的分析和故障的提前预知。

具体记录的数据包括:

配置数据

性能数据

故障数据

人工运维系统实在太麻烦,求推荐全面、高效的网络安全防护类服务?

人工运维系统实在太麻烦,求推荐全面、高效的网络安全防护类服务?

(2)现场巡检服务

现场巡检服务是对客户的设备及网络进行全面检查的服务项目,通过该服务可使客户获得设备运行的第一手资料,最大可能地发现存在的隐患,保障设备稳定运行。

同时,将有针对性地提出预警及解决建议,使客户能够提早预防,最大限度降低运营风险。

巡检包括的内容如下:

人工运维系统实在太麻烦,求推荐全面、高效的网络安全防护类服务?

(3)网络运行分析与管理服务

网络运行分析与管理服务是指工程师通过对网络运行状况、网络问题进行周期性检查、分析后,为客户提出指导性建议的一种综合性高级服务,其内容包括:

人工运维系统实在太麻烦,求推荐全面、高效的网络安全防护类服务?

人工运维系统实在太麻烦,求推荐全面、高效的网络安全防护类服务?

04 主机、存储系统运维服务

主机、存储系统的运维服务包括:

主机、存储设备的日常监控,设备的运行状态监控,故障处理,操作系统维护,补丁升级等内容。

主机存储系统基本服务内容:

人工运维系统实在太麻烦,求推荐全面、高效的网络安全防护类服务?

人工运维系统实在太麻烦,求推荐全面、高效的网络安全防护类服务?

现场值守人员可进行监控管理的内容包括:

CPU 性能管理;

内存使用情况管理;

硬盘利用情况管理;

系统进程管理;

主机性能管理;

实时监控主机电源、风扇的使用情况及主机机箱内部温度;

监控主机硬盘运行状态;

监控主机网卡、阵列卡等硬件状态;

监控主机HA运行状况;

主机系统文件系统管理;

监控存储交换机设备状态、端口状态、传输速度;

监控备份服务进程、备份情况(起止时间、是否成功、出错告警);

监控记录磁盘阵列、磁带库等存储硬件故障提示和告警,并及时解决故障问题;

对存储的性能(如高速缓存、光纤通道等)进行监控。

人工运维系统实在太麻烦,求推荐全面、高效的网络安全防护类服务?

人工运维系统实在太麻烦,求推荐全面、高效的网络安全防护类服务?

05 数据库系统运维服务

数据库运行维护服务是包括主动数据库性能管理,数据库的主动性能管理对系统运维非常重要。

通过主动式性能管理可了解数据库的日常运行状态,识别数据库的性能问题发生在什么地方,有针对性地进行性能优化。

同时,密切注意数据库系统的变化,主动地预防可能发生的问题。

数据库运行维护服务还包括快速发现、诊断和解决性能问题,在出现问题时,及时找出性能瓶颈,解决数据库性能问题,维护高效的应用系统。

数据库运行维护服务,主要工作是使用技术手段来达到管理的目标,以系统最终的运行维护为目标,提高用户的工作效率。

具体数据库运行维护监控的基本服务内容包括:

人工运维系统实在太麻烦,求推荐全面、高效的网络安全防护类服务?

06 运维服务流程

建议用户采用的服务方式为两种:一种为技术人员现场值守,另一种是定期巡检结合故障现场服务。

技术人员现场值守运行维护服务的基本操作流程如下图所示:

人工运维系统实在太麻烦,求推荐全面、高效的网络安全防护类服务?

定期巡检结合故障现场运行维护服务的基本操作流程如下图所示:

人工运维系统实在太麻烦,求推荐全面、高效的网络安全防护类服务?

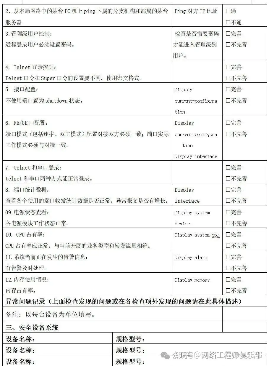
07 系统设施维护检查表

人工运维系统实在太麻烦,求推荐全面、高效的网络安全防护类服务?

08 突发事件应急策略

系统运维应急方案是对中断或严重影响业务的故障,如宕机、数据丢失、业务中断等,进行快速响应和处理,在最短时间内恢复业务系统,将损失降到最低。

在系统维护过程中,突发事件的出现将是很难完全避免的,针对这种情况,我们公司设计了完善的突发事件应急策略。

突发事件应急策略服务流程图如下:

人工运维系统实在太麻烦,求推荐全面、高效的网络安全防护类服务?

09 服务时间

(1)接收服务请求和咨询:

在5*8 小时工作时间内设置由专人职守的热线电话,接听内部的服务请求,并记录服务台事件处理结果。

(2)在非工作时间设置有专人7*24 小时接听的移动电话热线,用于解决内部的技术问题以及接听7*24 小时机房监控人员的机房突发情况汇报。

(3)服务响应时间:

人工运维系统实在太麻烦,求推荐全面、高效的网络安全防护类服务?

技术支持人员在解决故障时,会最大限度保护好数据,做好故障恢复的文档,力争恢复到故障点前的业务状态。

对于“系统瘫痪,业务系统不能运转”的故障级别,如果不能于12小时内解决故障,将在16小时内提出应急方案,确保业务系统的运行。故障解决后24小时内,提交故障处理报告。说明故障种类、故障原因、故障解决中使用的方法及故障损失等情况。

阅读剩余
THE END
阿里云ECS特惠活动
阿里云ECS服务器 - 限时特惠活动

云服务器爆款直降90%

新客首单¥68起 | 人人可享99元套餐,续费同价 | u2a指定配置低至2.5折1年,立即选购享更多福利!

新客首单¥68起
人人可享99元套餐
弹性计费
7x24小时售后
立即查看活动详情
阿里云ECS服务器特惠活动