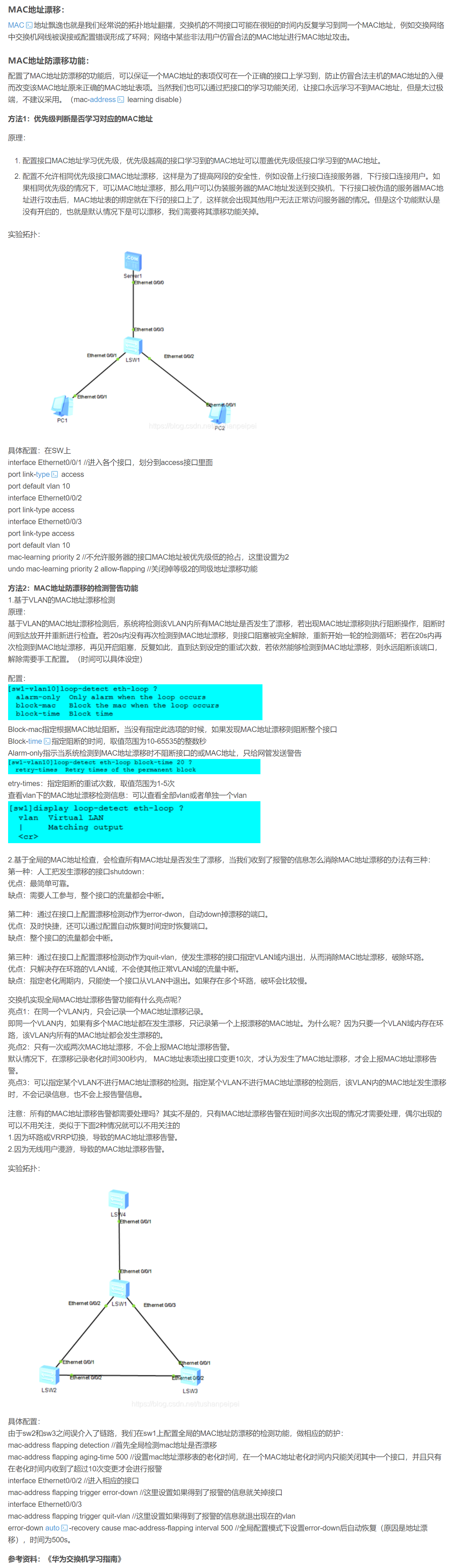
【转载】HCIE R&S 备考笔记 华为交换机防MAC地址漂移原理和实验

阅读剩余
版权声明:
作者:SE_Ning
链接:https://www.itmsky.com/8930.html
文章版权归作者所有,未经允许请勿转载。
THE END
阿里云ECS服务器 - 限时特惠活动
云服务器爆款直降90%
新客首单¥68起 | 人人可享99元套餐,续费同价 | u2a指定配置低至2.5折1年,立即选购享更多福利!
新客首单¥68起
人人可享99元套餐
弹性计费
7x24小时售后